. 上海市3月全市平均气温比常年高,降水量和日照时数较常年多。本月以过程性天气为主,天气条件有利于蔬菜生长及管理,但下旬后期出现的阴雨寡照天气对蔬菜生长较为不利。3月份郊区蔬菜总上市量为150343吨,环比上涨4.51%,同比减少21.62%;其中绿叶菜上市量93599吨,环比上涨11.22%,同比减少12.81%。
. 1 上海市郊区蔬菜生产情况文章源自:上海蔬菜食用菌行业协会 Shanghai Vegetable & Edible Fungi Industry Associatio上海蔬菜食用菌行业协会-https://www.shsjx.org.cn/12611.html
. 本月底上海市郊区蔬菜在田面积为336717亩,环比增加0.67%,同比减少13.68%。在田面积前五的蔬菜依次为:青菜(67689亩)、卷心菜(18950亩)、生菜(16207亩)、茭白(16118亩)、鸡毛菜(14348亩)。五类主要叶菜(青菜、鸡毛菜、卷心菜、生菜、杭白菜,下同)月底在田面积环比情况,卷心菜、生菜各增加7.74%、6.96%;其他两种种蔬菜在田面积环比均为减少,减幅最大的是杭白菜,减少了12.1%。同比情况,五种蔬菜的月底在田面积均为减少,减幅最大的是卷心菜,减少21.22%。文章源自:上海蔬菜食用菌行业协会 Shanghai Vegetable & Edible Fungi Industry Associatio上海蔬菜食用菌行业协会-https://www.shsjx.org.cn/12611.html
. (青菜:本文青菜指大类品种的青菜,包含青菜、冬常菜(主要为矮脚青)、三月慢、四月慢、五月慢、菜苋等,下同)文章源自:上海蔬菜食用菌行业协会 Shanghai Vegetable & Edible Fungi Industry Associatio上海蔬菜食用菌行业协会-https://www.shsjx.org.cn/12611.html
. 本月蔬菜总播种面积98963亩,环比增加6.01%,同比下降6.02%。播种面积前五的蔬菜依次为:青菜(20262亩)、鸡毛菜(7559亩)、生菜(6992亩)、卷心菜(6454亩)、茭白(6389亩)。五类主要叶菜中,当月播种面积环比中青菜和鸡毛菜为下降,降幅较大的是青菜,下降了32.77%;其他三种蔬菜环比均为上升,增幅最大的杭白菜上涨了25.94%。同比情况,五种叶菜播种面积只有鸡毛菜减少了,减少了6.53%,其余四种叶菜当月播种面积同比均有所增,青菜增幅最大,增加了28.17%。文章源自:上海蔬菜食用菌行业协会 Shanghai Vegetable & Edible Fungi Industry Associatio上海蔬菜食用菌行业协会-https://www.shsjx.org.cn/12611.html
文章源自:上海蔬菜食用菌行业协会 Shanghai Vegetable & Edible Fungi Industry Associatio上海蔬菜食用菌行业协会-https://www.shsjx.org.cn/12611.html
. 2 上海市蔬菜价格情况文章源自:上海蔬菜食用菌行业协会 Shanghai Vegetable & Edible Fungi Industry Associatio上海蔬菜食用菌行业协会-https://www.shsjx.org.cn/12611.html
. 根据上海市农产品价格监测系统的数据采集及汇总情况来看:上海市3月蔬菜月均田头价1.79元/公斤,环比下降26.34%、同比下降33.95%;蔬菜月均批发价4.22元/公斤,环比下降3.87%、同比下降12.45%。主要的五类叶菜田头价与批发价监测数据对照情况如下:文章源自:上海蔬菜食用菌行业协会 Shanghai Vegetable & Edible Fungi Industry Associatio上海蔬菜食用菌行业协会-https://www.shsjx.org.cn/12611.html
文章源自:上海蔬菜食用菌行业协会 Shanghai Vegetable & Edible Fungi Industry Associatio上海蔬菜食用菌行业协会-https://www.shsjx.org.cn/12611.html
. 2.1 各类蔬菜价格环比情况文章源自:上海蔬菜食用菌行业协会 Shanghai Vegetable & Edible Fungi Industry Associatio上海蔬菜食用菌行业协会-https://www.shsjx.org.cn/12611.html
. 根据监测数据,3月份全市监测的9种蔬菜田头价,其中只有黄瓜月均田头价略微上涨,上涨0.92%;其他8种蔬菜田头价格均为下跌,下跌的幅度最大的为生菜,下跌了41.07%。文章源自:上海蔬菜食用菌行业协会 Shanghai Vegetable & Edible Fungi Industry Associatio上海蔬菜食用菌行业协会-https://www.shsjx.org.cn/12611.html

. 根据3月份全市5大批发市场监测的25种蔬菜批发价格数据,有6种蔬菜批发价格环比上涨,涨幅最大的为土豆,环比上涨9.48%;有19种蔬菜批发价格环比下跌,跌幅最大的为花椰菜,环比下跌34.02%。

. 2.2 主要叶菜田头价与批发价同比涨跌情况
. 五类主要叶菜中,月均田头价同比情况,五种蔬菜价格均下跌;跌幅最大的是生菜,下跌了56.12%。月均批发价同比情况,只有卷心菜同比上涨,上涨25%;青菜、鸡毛菜、生菜和杭白菜批发价同比下跌,生菜跌幅最大,下跌47.91%。

. 2.3 几种主要叶菜田头价3月份价格走势情况
. 纵观五种主要叶菜3月份田头价格,5种叶菜的价格走势整体价格波动不大。生菜从3月初至中旬价格呈缓慢下降走势,至3月24日前后降至最低;其他蔬菜走势平稳。整个3月份,同一种品类的蔬菜其全月日均最高价与全月日均最低价格之间相差0.46元。

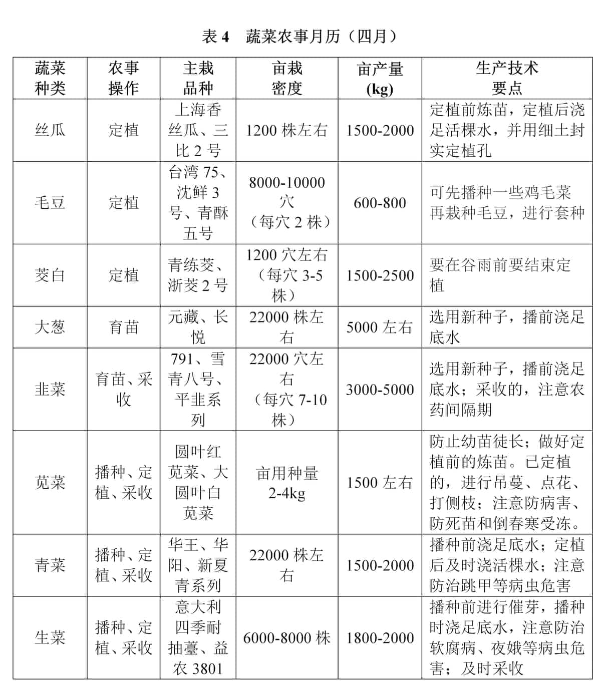
. 3 农事建议
. 根据上海市气候中心预测:4月降水量65~90mm,略少于常年。雨日9~12天,较常年略少。4月平均气温16℃左右,高于常年,极端最高气温29℃左右,极端最低气温9℃左右。根据天气预报、气候规律以及在田作物生长情况,建议继续做好大田和大棚周边的沟系清理,保持沟系通畅;做好大棚的温湿度管理,防止高温对作物的不利影响;注意做好田间杂草的耕除。另附蔬菜农事四月份月历供参考。

(本文系原创,转发请注明出处。感谢上海市农业农村委蔬菜办、信息中心,上海市气候中心等部门提供相关数据,同时欢迎广大读者指出不足,联系方式021-64278556曹栩滢。)
